00:00:00
有必要基于hugo移植Teek吗
teek vs hugo
理想状态:如何基于Hugo移植Teek主题?(长期目标,理想状态)
等待有缘人😉

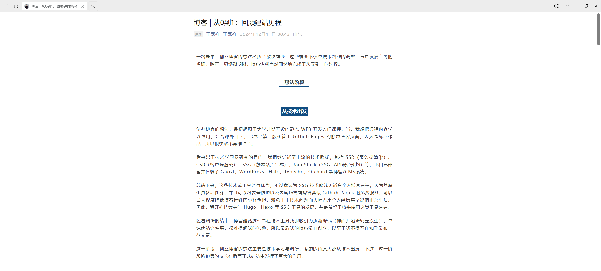
用ai迁移,但细节仍需要自己打磨

https://mp.weixin.qq.com/s/K1EF5OGhzW3zQyZWWReJOw

vp的主题是vue的代码,AI很好理解的,不过hugo的模板移植对AI还是有难度的


非群主莫属


想转hugo的原因是啥
v1

v2

https://onedayxyy.cn/blog/hugo-theme

还是选择继续使用Teek吧😜
理由1:使用vue可以扩展很多东西,使用门槛低

理由2:学习vue生态 对日常工作有帮助(vue生态大于一切)



vue生态大于一切



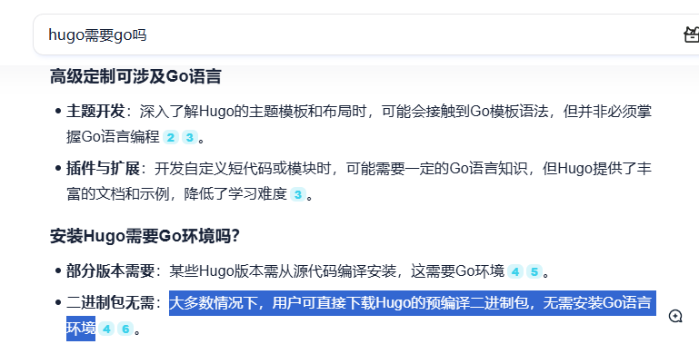
hugo没规定要安装go
hugo 是 go 语言写的吗?安装 hugo 需要先安装 go 环境吗?或者说 hugo 是否封装了 go 环境?


