--
:
--
:
--
601 字
3 分钟
-- 次
pagefind
最后更新于:
pagefind
配置方法
@ teek群里 尘影|chiplayout.top 配置的:(2025年12月18日记录)


1# 1. 运行 Pagefind 索引生成器
2 pagefind --site XXX/public --output-subdir _pagefind --glob "**/*.html"
3
4 关键参数:
5 - --site XXX/public - 指定已构建的 HTML 文件目录
6 - --output-subdir _pagefind - 索引输出到 public/_pagefind/ 目录
7 - --glob "**/*.html" - 扫描所有 HTML 文件(可通过 PAGEFIND_GLOB 变量自定义)
8
9
10 生成的索引文件 (XXX/public/_pagefind/):
11 - pagefind.js - 核心搜索引擎
12 - pagefind-ui.js - UI 组件
13 - pagefind-entry.json - 索引入口文件
14 - *.pf_meta - 元数据文件
15 - wasm.unknown.pagefind - WebAssembly 搜索模块
16
17 ---
18 2.前端集成 - 搜索功能实现
19
20 文件: XXX/search.js
21
22 核心流程:
23
24 A. 初始化 Pagefind (search.js:52-58):
25 // 延迟加载 Pagefind 模块
26 pagefind = await import('/_pagefind/pagefind.js');
27 console.log('[Search] Pagefind loaded successfully');
28
29 B. 打开搜索模态框 (search.js:95-100):
30 // Ctrl+K 或 Cmd+K 快捷键
31 document.addEventListener('keydown', (e) => {
32 if ((e.ctrlKey || e.metaKey) && e.key === 'k') {
33 e.preventDefault();
34 openModal();
35 }
36 });
37
38 C. 执行搜索 (search.js:190-220):
39 async function performSearch(query) {
40 // 调用 Pagefind API 搜索
41 const search = await pagefind.search(query);
42
43 // 获取完整结果数据(前 10 条)
44 const results = await Promise.all(
45 search.results.slice(0, 10).map(r => r.data())
46 );
47
48 // 显示结果
49 showResults(results);
50
51 // 保存搜索历史
52 saveSearchHistory(query);
53 }
54
55 D. 渲染搜索结果 (search.js:222-243):
56 function showResults(results) {
57 resultsList.innerHTML = results.map((result) => {
58 const title = result.meta?.title || '无标题';
59 const excerpt = result.excerpt || '';
60 const url = result.url || '#';
61
62 return `
63 <a href=" " class="tk-search-result-item">
64 <div class="tk-search-result-title">${title}</div>
65 ${excerpt ? `<div class="tk-search-result-excerpt">${excerpt}</div>` : ''}
66 </a >
67 `;
68 }).join('');
69 }
70
71 E. 搜索历史管理 (search.js:413-455):
72 - 使用 localStorage 存储最近 5 条搜索历史
73 - 支持点击历史记录快速搜索
74 - 支持删除单条历史记录
75
76 F. 键盘导航 (search.js:104-156):
77 - ↓ - 向下选择
78 - ↑ - 向上选择
79 - Enter - 确认选择/跳转
80 - ESC - 关闭模态框
81
82 ---
83 📁 4. 索引文件部署
84
85 所有索引文件生成在 XXX/public/_pagefind/ 目录,与静态站点一起部署:
86
87 public/
88 ├── _pagefind/
89 │ ├── pagefind.js # 核心搜索引擎
90 │ ├── pagefind-ui.js # UI 组件
91 │ ├── pagefind-entry.json # 索引入口
92 │ ├── pagefind.zh-cn_*.pf_meta # 中文索引元数据
93 │ └── wasm.unknown.pagefind # WebAssembly 模块
94 ├── index.html
95 └── ...
96
97 前端通过 /_pagefind/pagefind.js 路径直接访问索引。
存在问题
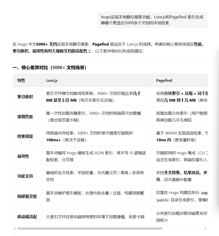
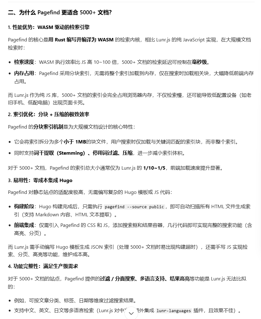
hugo实现本地静态搜索功能,Lunrjs和Pagefind 索引生成器哪个更适合5000多个文档的本地检索(@ai)
2025年12月18日记录。



📡
👤
作者:
余温Gueen
🌐
版权:
本站文章除特别声明外,均采用
CC BY-NC-SA 4.0
协议,转载请注明来自
余温Gueen Blog!
推荐使用微信支付

推荐使用支付宝

- 01snowshot 2025-12-26
- 02博客和文档是否需要拆分开 2025-12-26
- 03我的博客首页截图记录 2025-12-26